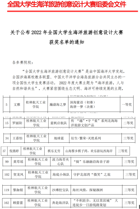
近日,全国海洋旅游创意设计大赛顺利落幕。自2022年10月大赛启动以来,组委会组织专家按照海洋旅游线路设计、海洋旅游文创产品设计、海洋旅游目的地宣传微视频等三个类别进行评审,经过评委打分、专家复评、决赛作品答辩等多重环节。最终,由学院王光伟、肖利斌、蒙歆媛、吴鸿燕、任传阳等老师指导的8个团队,获得一等奖1项,二等奖1项,三等奖6项。
“全国大学生海洋旅游创意设计大赛”是由中国海洋大学发起,全国涉海高校教务联盟、中国太平洋学会海岛旅游分会共同主办的一项全国性大学生竞赛活动。2022年度大赛主题为“海洋旅游,人与自然和谐共生”,大赛紧密围绕生态文明、海洋可持续发展的主题,鼓励大学生以旅游线路、文创产品、宣传视频等形式进行海洋旅游创意设计,发挥高校学生群体的智慧与知识,促进海洋旅游资源科学开发与可持续利用,并激发广大高校学生创新创业的热情,提高实践能力及综合素质。

信息来源:航空服务与旅游管理学院
文字:肖利斌|送审:周海燕|审核:张海涛|编辑:梁蕊